Your modern data stack on quack DuckDB
The most flexible integrated modern data stack – powered by PostHog, built on DuckDB, and designed to scale
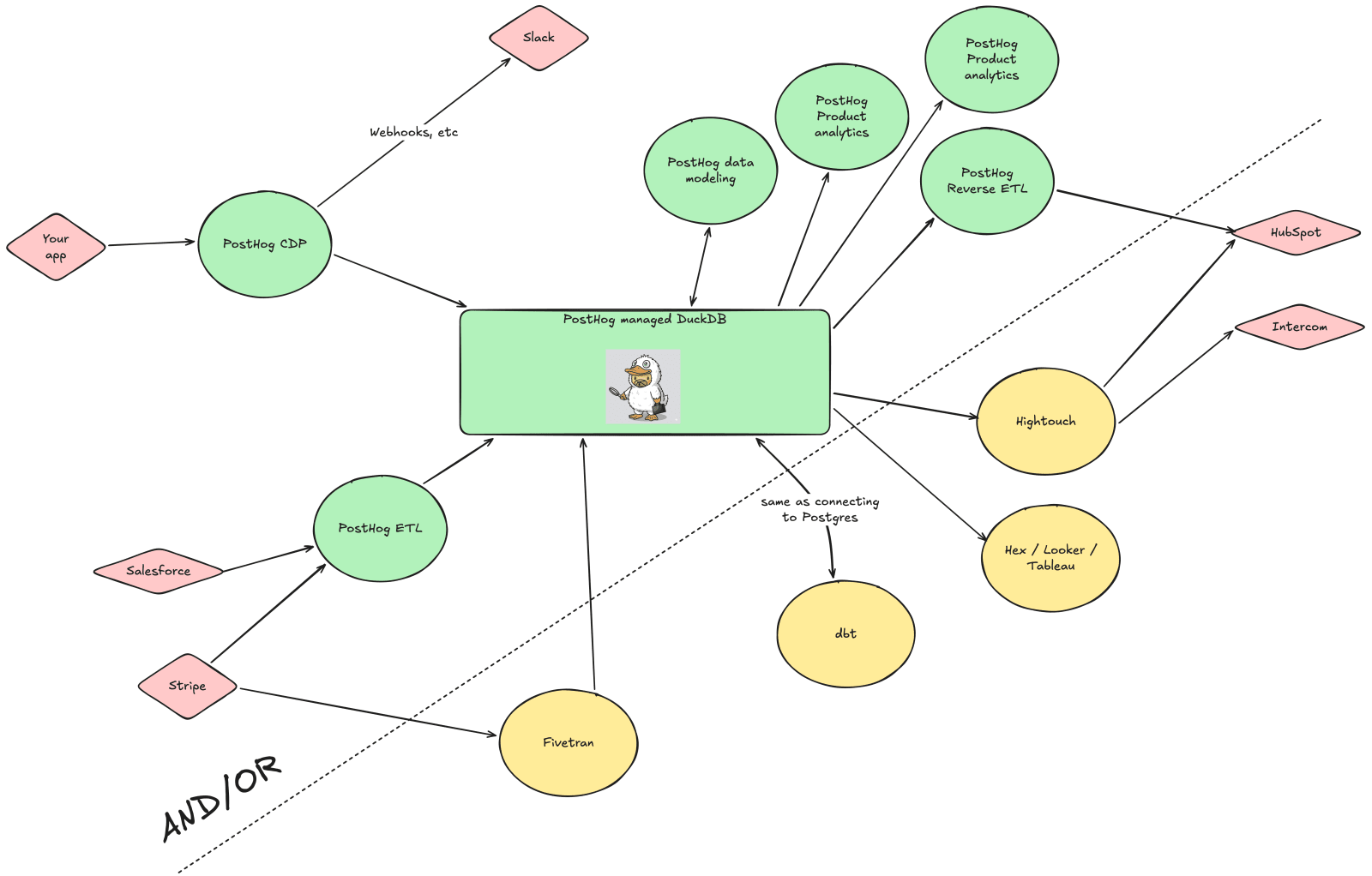
Your data needs flexibility, tooling, and portability. We provide it all, in the most seamless data warehousing experience available.
Bring your own tools like dbt and Hex to customize your experience, or use our built-in tooling to get started quickly. Anything that connects to Postgres can connect to your PostHog DuckDB warehouse using our Duckgres wrapper.
A modern data stack that's built for data teams and loved by product teams
PostHog's data infrastructure is built for data engineers who need to build a robust and flexible data stack to house all their business data.
And because the data is seamlessly connected to PostHog's product ecosystem, product teams get to continue using the tools they love - like product analytics, feature flags, and surveys - all powered up by your clean & modeled data. It's, quite literally, the best of both worlds.
You get the keys to the (data) castle
We give you the credentials to directly access your DuckDB data store for complete flexibility, so you can bring whatever tooling fits your workflow. We also offer built-in tooling for CDP, data modeling, and more so you can get started quickly.


Data stack products
This is what we offer built-in - but feel free to bring your own tools if that's what you need.
- Managed DuckDB warehouseBeta
A single-tenant DuckDB warehouse that's automatically filled with your PostHog data - and anything else you sync in.
Perfect for: data engineers and analysts
- Data sources & import (ELT)
Use our bulk import sources to get data into your warehouse, including data from databases, ad platforms, SaaS tools, and more.
Perfect for: product teams, data engineers, and analysts
- CDP
Stream data through our 60+ sources send data wherever you need it.
Perfect for: product teams, data engineers, and analysts
- Data ModelingBeta
Build modular, testable data tables that load in an instant.
Perfect for: data analysts and product teams
Not quite ready for: data engineers. We recommend bringing your favorite tools like DBT for now until our tooling is more mature.
- SQL editor
Explore your data with SQL, build business intelligence dashboards, and visualize key metrics.
Perfect for: product teams
Not quite ready for: data analysts. We recommend bringing your favorite tools like Hex for now until our tooling is more mature.
- Business intelligence (BI)
Visualize your data with interactive dashboards and ad-hoc analyses right in PostHog.
Perfect for: product teams
Not quite ready for: data analysts. We recommend bringing your favorite tools like Hex for now until our tooling is more mature.
- Reverse ETL & exportBeta
Get data out to the tools that run your business with reverse ETL & batch exports.
Perfect for: data engineers, product teams, and marketing teams
How our support engineers use the data warehouse
No captions available
You can use data in the PostHog warehouse for almost anything, including building custom insights and dashboards. One of the ways we use it ourselves is to track our support metrics, such as SLAs and first response times.
Abigail Richardson
Abigail Richardson writes up a summary based on this data and shares it with the exec team weekly -> and in the video above she explains how she gathers the data using SQL.